
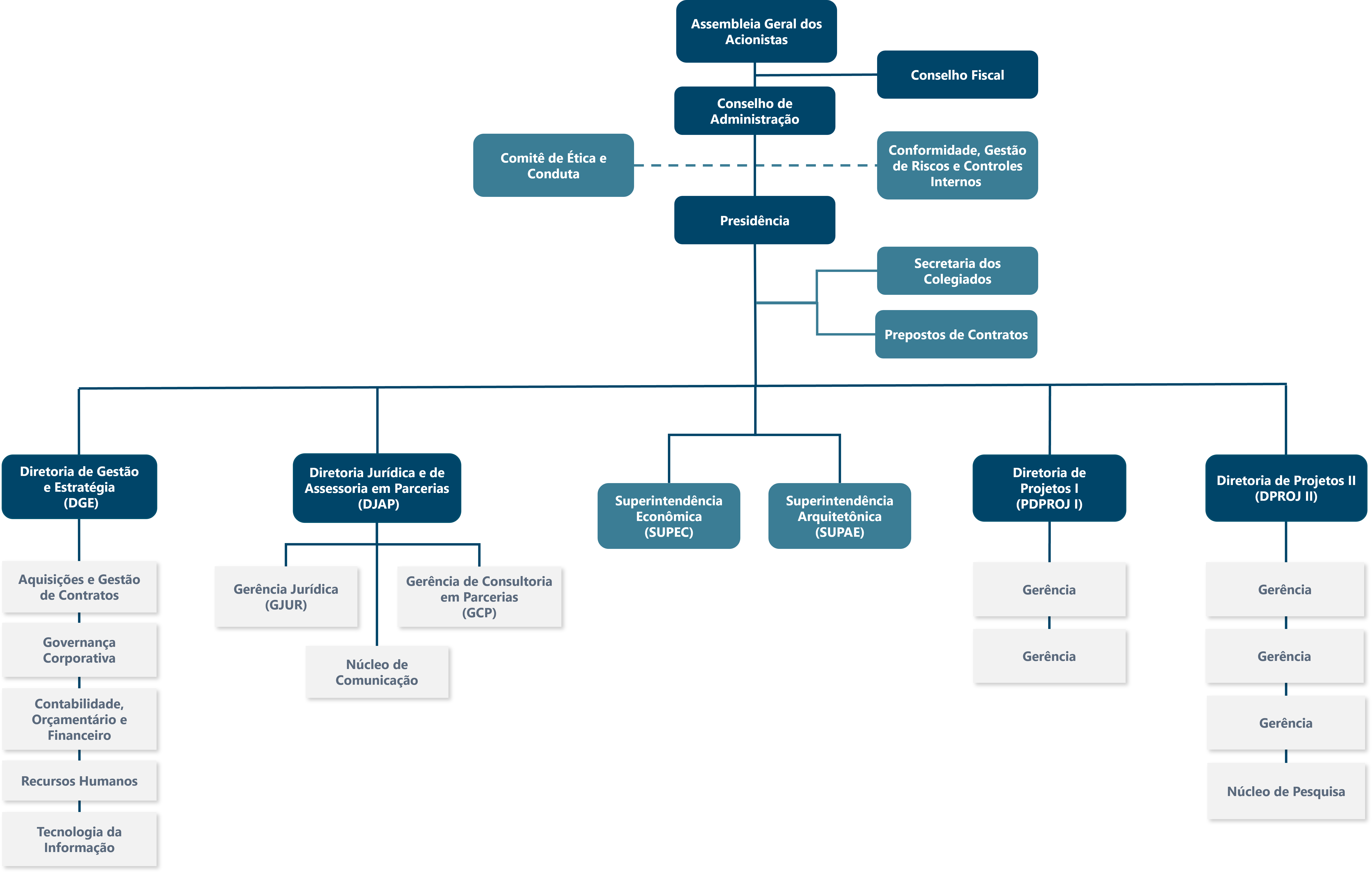
Diretor-Presidente
Paulo José Galli
Comitê de Ética e Conduta
Lívia Maffei Costa (Presidente do CEC)
Conformidade, Gestão de Riscos e Controles Internos
Anna Carolina Machado
Diretoria de Gestão e Estratégia (DGE)
Mateus Dias Marçal
Aquisições e Gestão de Contratos
Fernanda Dini José
Governança Corporativa
Anna Carolina Machado
Contabilidade, Orçamentário e Financeiro
Andréa Ferreira dos Santos Soares
Recursos Humanos
Aline Santos Rosalino
Tecnologia da Informação
Carlos Alberto de Figueiredo Zaia
Diretoria Jurídica e de Assessoria em Parcerias (DJAP)
Jesus Pacheco Simões
Gerência Jurídica (GJUR)
Lucas Van de Bilt Schiozer
Gerência de Consultoria em Parcerias (GCP)
Fernanda Quintela de Carvalho
Núcleo de Comunicação (NC)
Sofia Sales Mariano
Diretoria de Projetos I (DPROJ I)
Martim Tassinari Aguiar
Gerência
Letícia Beatriz Oliveira de Souza
Gerência
Guilherme Siqueira Coelho de Paula
Diretoria de Projetos II (DPROJ II)
Kim Ferreira de Souza
Gerência
Lais Lefèvre Goldenstein
Gerência
Maria Thereza Carvalho Moreira
Gerência
Fabrício Tadeu Carvalho
Núcleo de Pesquisa (NP)
Gabriela Amaral de Paula Melo
Superintendência Técnica Arquitetônica (SUPAE)
Ana Lígia de Carvalho Magalhães
Superintendência Técnica Econômica (SUPEC)
Andrew Burt